近日,北京市民政局、北京市财政局等七部门印发了《北京市养老服务机构设施改造和安全达标工程实施方案》,从2020年起,对北京全市养老服务机构分类实施设施改造三年达标工程。 一是开展基层公办养老机构设施改造提升工程。市区两级固定资产投资和财政预算资金,支持重点提升200多家街乡镇敬老院专业照护能力,使照护型床位占比达到80%以上,确保每个街道(乡镇)至少拥有1所专业照护供养机构,完善城乡养老服务兜底保障网络。 二是实施民办养老服务机构消防安全达标工程。集中使用年度福彩公益金,对每个机构以奖代补50%、最高不超过200万元,聚焦整改突出火灾隐患,使存量民办机构消防设施设备配备符合国家标准。 三是深化农村地区民办养老服务机构环保改造工程。整合现有清洁能源改造方案和取暖补贴政策,统筹推进农村地区养老服务机构环保改造,助力“蓝天行动”。

北京市养老服务机构
分类推进设施改造达标工程实施方案
为落实国务院办公厅《关于推进养老服务发展的意见》(国办发〔2019〕5号),从2020年度开始,利用三年时间对全市养老服务机构分类实施设施改造达标工程,推动落实全市养老服务设施三年行动计划,具体分为基层公办养老机构设施改造提升工程、民办养老服务机构消防安全达标工程、农村地区民办养老服务机构环保改造工程。
一、实施范围
截至2020年3月31日以前,本市所有存量养老服务机构;未来三年,根据北京城市总体规划和分区养老服务专项规划、按照区域规划布局需要新建的基层公办养老机构。
2020年4月1日起,本市新建社会办养老机构、街道(乡镇)养老照料中心、社区养老服务驿站(农村幸福晚年驿站)均要参照执行、认真落实本方案相关规范标准。
到2022年底前,各区要督促指导全市养老服务机构在确保安全底线基础上规范运营、持续提升养老服务质量。
二、工程任务及目标
(一)基层公办养老机构改造提升工程。根据民政部、国家发展改革委、财政部《关于实施特困人员供养服务设施(敬老院)改造提升工程的意见》(民发〔2019〕80号),自2020年起,针对本市基层公办养老机构设施条件、设备配置和安全管理,实施为期三年的改造提升工程。2021年底前,重点提升现有街道(乡镇)服务机构的照护能力,强化失能、部分失能城乡特困人员的兜底保障;确保服务质量建设专项行动排查出的机构的设施设备重大安全隐患全部整改到位。到2022年底前,按照填平补齐原则,确保每个街道(乡镇)至少拥有1所以失能、部分失能的城乡特困人员专业照护为主的属地供养服务机构,优先满足辖区内所有生活不能自理的城乡特困人员专业照护需求,通过开办医疗机构或内设医务室、与当地医疗机构开展合作等形式提升医养结合服务能力;基层公办养老机构的设施设备安全隐患全部清除,改造提升任务全部完成,特困人员兜底保障能力大幅提升、安全质量显著提高;基本形成区级和街道(乡镇)级公办养老机构相衔接、街道(乡镇)养老照料中心为补充,布局科学、配置均衡、服务完善的城乡养老服务兜底保障网络。
(二)民办养老服务机构消防安全达标工程。根据民政部、财政部、住房和城乡建设部、应急管理部印发的《民办养老机构消防安全达标提升工程实施方案》(民发〔2019〕126号)要求,从2020年起,在全市范围内引导和帮助存量民办养老服务机构按照国家工程建设消防技术标准配置消防设施、器材,落实日常消防安全管理要求,针对存在突出火灾隐患的养老服务机构进行整改。到2022年底前,全市存量民办养老服务机构消防设施设备配备符合国家工程建设消防技术标准,消防安全管理满足需要,达到安全服务要求。
(三)农村地区养老服务机构环保改造工程。由村委会自行经营的、利用村民公共活动场所经营的、其他社会力量经营的所在地为村的养老服务机构,由区民政局报区政府同意后按本区有关政策实施;符合我市煤改清洁能源既有政策的改造项目,按现有政策规定由项目单位向生态环境、农业农村等部门进行项目申报。
(四)加强养老服务机构涉医危险化学品安全管理。按照《医疗机构危险化学品安全管理规范》(DB 11/T 1578—2018)标准,落实养老服务机构中涉及医疗机构危险化学品安全管理的相关规定和要求,主要是储存场所、使用场所、氧气站等设施设备,同步落实使用管理、废弃与处置、组织机构与人员、制度、应急等要求。
三、具体措施及标准规范
(一)基层公办养老机构改造提升工程
1.制定并实施改造提升计划。按照《北京市基层公办养老机构建设资助工作实施办法》(京民福发〔2017〕302号),由各区民政、规划自然资源、发展改革、财政部门等牵头,联合住房城乡建设、卫生健康、人力社保、医保、应急管理、消防救援、生态环境等部门,加强协作配合,做好摸底调查,全面掌握辖区内基层公办养老机构设施条件、设备配置、供养能力、运营状况、服务水平等情况,调查了解本地区特困人员和低保、低收入家庭及建档立卡贫困家庭老年人、残疾人的数量变化、生活状况、失能状况、集中供养和医养结合服务需求等基本情况,分析研判2022年底前、2025年底前、2035年底前本区基层公办养老机构的服务需求。在摸底调查基础上,与各街道(乡镇)逐一核实,2020年6月底前,制定本区基层公办养老机构改造提升三年行动计划,确定本区改造提升的目标任务、改造标准、实施步骤、责任主体、资金保障、考核验收等内容,以区为单位制定所辖范围内基层公办养老机构改造提升具体行动方案。
2.严格把握改造提升标准。依据《特困人员供养服务设施(敬老院)建设标准》(建标184-2017)、《老年养护院建设标准》(建标144-2010)、《养老机构服务质量基本规范》(GB/T35796-2017)等标准规范,按照民政部制定的改造提升的基础指标(附件1),坚持保障基本、经济适用原则,结合《北京市基层公办养老机构建设资助工作实施办法》(京民福发〔2017〕302号),从各区实际出发,细化改造提升指标,结合规划条件、实际需求、机构现状等因素,充分论证、合理确定改造提升方式。
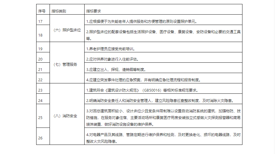
要加强各区基层公办机构协作机制建设,重点增强长期照护功能,增设失能、失智人员生活服务照护单元以及医疗护理、康复服务等医养结合照护单元,改造提升后的基层公办养老机构照护型床位占比应达到80%以上,并配备专业化照护人员。优先满足区域内失能、部分失能城乡特困人员集中照护需求,重点面向建档立卡、低保、低收入家庭的失能、残疾老年人提供无偿或低偿集中托养照料服务。
要立足基本生活保障和照料需求,重点对房屋建筑及设施按照功能性质合理分区,确保有意愿入住的城乡特困人员全部实现集中供养;有条件的区可增加医疗护理和康复服务设备,设置照护型床位,增强基本照护能力。要把保安全、防风险放在突出位置,结合养老院服务质量建设专项行动,对照专项行动明确的《养老机构重大风险隐患检查指标》逐项做好排查整改。
3.做好组织实施和竣工验收。严格按照《北京市基层公办养老机构建设资助工作实施办法》(京民福发〔2017〕302号),分年度分阶段推进实施。2020年底前,根本解决涉及底线安全的设施设备问题;2022年底前,切实做到精准建设、精准改造、精准提升。
(二)民办养老服务机构消防安全达标工程
1.认真组织摸底调查。各区民政部门在服务质量建设专项行动安全隐患排查整治和全市养老服务机构安全设施摸底调查的基础上,联合规划自然资源、住房城乡建设、消防救援等部门全面摸清辖区内的民办养老服务机构消防安全状况,建立底数台账,列出操作性强的整治措施,建立隐患、整改、责任“三个清单”,合理确定改造范围。
2.严格执行工程建设和设施改造标准规范。民办养老服务机构消防改造项目应履行相应程序,消防改造项目所涉及的房屋建筑,须有建设工程规划许可证或房屋产权证明文件;租赁房屋开办的,需事先取得产权所有方书面认可;特殊情况的,及时提请区政府组织相关部门协调并出具会议纪要。
消防设施配置符合现行的《建筑设计防火规范》(GB50016)、《建筑灭火器配置设计规范》(GB50140)、《火灾自动报警系统设计规范》(GB50116)、《自动喷水灭火系统设计规范》(GB50084)、《建筑防烟排烟系统技术标准》(GB51251)等相关技术标准规范要求;机构消防安全管理严格落实《中华人民共和国消防法》等法律法规规定,严格执行《社会福利机构消防安全管理十项规定》(民函〔2015〕280号)、《消防安全标志》(GB13495)、《消防控制室通用技术要求》(GB25506)、《养老机构安全管理》(MZ/T032)、《养老机构服务质量基本规范》(GB/T35796)等规定要求,养老机构消防改造项目通过消防验收(即取得消防验收意见书或通过竣工验收消防备案等)。
3.明确重点改造范围和必备建筑消防设施器材。重点改造火灾自动报警系统、自动灭火系统、室内外消火栓系统、防烟排烟系统、电气火灾监控系统及其联动控制系统、其他必要的改造项目,并配备必要的灭火器材。其中安全疏散的改造重点是防火门、防火卷帘、疏散通道、安全出口、应急照明、应急广播;重点部位主要有氧气瓶存放室、泵房、消防控制室、易燃易爆危险品场所;消防安全标志包括消防标志、标识、疏散指示标志。
对因总建筑面积较小、设计床位少且受条件限制难以设置自动消防系统的建筑,要加强物防、技防措施,在服务对象住宿、主要活动场所和康复医疗用房安装独立式感烟火灾探测报警器和局部应用自动喷水灭火系统或简易喷淋装置,配备应急照明设备和灭火器。
4.做好项目申报。各区民政部门会同规划自然资源、住房城乡建设、消防救援、应急管理等部门做好动员,宣传“以奖代补”等鼓励措施,引导消防安全不达标的民办养老服务机构主动申报。民办单个养老服务机构工程内部装修无需办理工程规划许可。投资额在100万以下或建筑面积300平方米以下(含300平方米)的项目无需办理施工许可,工程监督机构不开展质量安全监督检查、不对工程竣工验收进行监督;投资额在100万以上且建筑面积300平方米以上的项目向区住房城乡建设部门报审。
5.强化工程实施。消防改造工程需经具有相应专业资质的单位设计后,符合《建设工程消防设计审查验收管理暂行规定》(住房和城乡建设部令第51号)第十四条规定的特殊建设工程,按照《北京市房屋建筑工程施工图多审合一实施细则》(市规划国土发〔2018〕158号)相关规定,由建设单位通过北京市工程建设项目施工图多审合一申报平台进行申报。设计文件取得施工图综合审查意见后,将其复印件报送区民政局备案。
改造项目如属于依法必须招标的,项目单位应当依法组织开展招标工作;如属于非依法必须招标的,项目单位可以自主决定工程发包方式。
6.评估验收。项目竣工后,批准项目申报的民政部门联合住房城乡建设部门对消防安全改造工程进行验收,符合消防安全标准的要依法办理消防审验(取得消防验收合格意见书或消防备案凭证等)。住房城乡建设部门应当做好养老服务机构消防审批服务,提高审批效能,对依法申报消防验收和消防备案的养老服务机构,主动提供消防技术咨询服务,依法尽快办理。相关改造工程应当在立项次年6月30日前完成。验收通过后,由批准的民政部门形成项目改造报告并存档。各相关部门会同消防救援部门做好跟进消防监督管理,避免养老服务机构失控漏管。
(三)农村地区养老服务机构环保改造工程
1.做好摸底统计汇总。由各区民政局牵头对农村地区的养老服务机构进行摸底调查,了解投资主体、投资方式、经营方式、冬季取暖等情况,在借鉴本市村委会和村民公共活动场所清洁取暖技术路线和补贴政策的基础上,协商农业农村、生态环境等部门后,统筹提出并报区政府审定本区开展农村地区养老服务机构环保改造工程实施方案。
2.支持各区统筹研究、先行先试。由各区民政局会同区农业农村局,针对辖区养老服务机构清洁取暖实际情况,先行先试,统筹本区政策、资金等,探索切实可行的农村地区养老服务机构环保改造和运行补贴模式,并将具体方案向市民政局、市农业农村局报备。
四、补贴标准和资金来源
(一)基层公办养老机构改造提升工程。按照市民政局、市发展改革委、市财政局等部门《北京市基层公办养老机构建设资助工作实施办法》(京民福发〔2017〕302号)规定执行,积极发挥政府投资引导作用,利用政府和社会资本合作、公建民营等方式,引导民间资本广泛参与。
(二)民办养老服务机构消防安全达标工程。按照市民政局、市财政局《北京市福利彩票公益金项目管理办法》(京民计发〔2018〕438号)等规定,采取以奖代补等方式予以支持,统筹年度中央福利彩票公益金专项补助和市级福利彩票公益金预算安排,在年度预算规模内统筹研究并制订具体方案。
市财政部门原则上对完成改造并通过验收的民办养老服务机构按照不高于工程总价的50%予以补助,对生态涵养区的民办养老服务机构按照不高于工程总价的80%予以补助,最高补助限额不超过200万元。
(三)农村地区养老服务机构环保改造工程。由各区政府结合实际自行确定实施政策并安排资金。
五、落实责任,加强考核评估
实施养老服务机构分类推进设施改造达标工程,是落实“七有五性”监测指标的重大措施,是履行兜底供养服务的重要职责,是健全“三边四级”养老服务体系的重要内容,是推动养老服务发展的重要方面,各区、各部门要密切配合、全力支持、统筹抓好工程实施工作。
(一)加强组织领导。依托北京市基层公办养老机构建设项目资助工作领导小组,由市民政局养老工作处会同相关部门负责同志成立养老服务机构分类推进设施改造达标工程专班,对各区改造达标工程进行指导实施、监督检查、工作考核和绩效评价,每半年至少召开一次专班会议,必要时可以委托第三方开展技术性工作。各区要参照市里做法,切实担负起推进本地区实施改造提升工程的职责,在区党委和政府领导下,切实加强组织协调,落实改造要求,严把工程质量,及时解决建设过程中存在的问题,将改造达标工程做成廉洁工程、精品工程、放心工程。
(二)保障工程进度。整个工程为期三年,2020年6月上旬,由市民政局委托第三方、各区密切配合、各部门积极参与,统一完成摸底调查工作;6月底前,各区完成本区工程三年滚动实施方案,明确实施点位、预算资金、资金来源、工程周期、年度时限、责任部门分工及责任人;9月底前,市民政局指导各区民政局完成工程2021年至2023年滚动预算编制、绩效目标;11月底前,对2020年度工作进行总结并研究推进2021年度工作安排。自2021年起,工程进入每年度常态化管理周期,期间每半年至少召开一次专班会议。2023年6月底前,对工程进行总结回顾。
(三)加强评估考核。各区民政等相关部门要密切配合,分工协作,共同做好本区改造达标工程的组织实施、监督管理与考核评估。市民政局会同相关部门对工作推进有力、绩效显著、经验突出的区,在安排中央和本市集中彩票公益金支持社会福利事业专项资金和基建投资上适当倾斜,在研究确定市政府有关激励支持名单时予以考虑;对年度改造达标工程不力的区,将有关情况向所在区政府通报;对于工作进展顺利、经验突出的区在年度社会建设和民政绩效考核中给予表彰,对于工作进展缓慢的加强督促指导。
2022年底前,各区民政部门要将本区改造达标工程进展情况于每年6月底前、11月底前分别报送到市民政局养老工作处,市民政局统筹对各区实施进展情况给予通报。
附件1:特困人员供养服务设施(敬老院)改造提升基础指标
附件2:建筑设计防火规范(20张床位及以上的养老服务设施部分需严格执行,20张床位以下的参照实施)

一、公共建筑:独立建造的老年人照料设施、与其它建筑组合建造或设置在其它建筑内的老年人照料设施应位于独立的建筑分区内,且有独立的交通系统和对外出入口。参见《老年人照料设施建筑设计标准(JGJ450)》3.0.3条。
二、及时发出报警,可以实现独立探测、独立报警。本条中的“老年人照料设施中的老年人用房”,是指现行行业标准《老年人照料设施建筑设计标准(JGJ450)》规定的老年人生活用房、老年人公共活动用房、康复与医疗用房
三、5.1.3A除木结构建筑外,老年人建筑设施的耐火等级不应低于三级。
四、三级耐火等级的老年人照料设施应采用不燃材料,当采用难燃材料时,其耐火极限不应低于0.25h;吊顶必须采用不燃材料。
五、5.3.1A独立建造的一、二级耐火等级老年人照料设施的建筑高度不宜大于32m,不应大于54m;独立建造的三级耐火等级老年人照料设施,不应超过2层。
六、医疗建筑、旅馆及类似使用功能的多层公共建筑的疏散楼梯,除与敞开式外廊直接连接的楼梯间外,均应采用封闭楼梯间。
七、5.5.13A老年人照料设施的疏散楼梯或疏散楼梯间宜与敞开式外廊直接连通,不能与敞开式外廊直接连通的室内疏散楼梯应采用封闭楼梯间。建筑高度大于24m的老年人照料设施,其室内疏散楼梯应采用防烟楼梯间。建筑高度大于32m的老年人照料设施,宜在32m以上都分增设能连通老年人居室和公共活动场所的连廊,各层连廊应直接与疏散楼梯、安全出口或室外避难场地连通。5.5.14老年人照料设施内的非消防电梯应采取防烟措施,当火灾情况下需用于辅助人员疏散时,该电梯及其设置应符合本规范有关消防电梯及其设置要求。5.5.15老年人照料设施建筑面积不大于50平方米的房间可设置一个疏散门。
八、公共建筑内每个防火分区或一个防火分区的每个楼层,其安全出口的数量应经计算确定,且不应少于2个。设置一个安全出口或一部疏散楼梯的公共建筑除老年人照料设施外符合表5.5.8规定的公共建筑。

九、5.4.4A老年人照料设施宜独立设置。当老年人照料设施与其他建筑上下组合时,老年人照料设施宜设置在建筑的下部,并应符合下列规定:
1.老年人照料设施部分的建筑层数、建筑高度或所在楼层位置的高度应符合本规范第5.3.1A的规定。
2.老年人照料设施部分应与其他场所进行防火分隔,防火分隔应符合本规范第6.2.2条的规定。(6.2.2医疗建筑内的手术室或手术部、产房、重症监护室、贵重精密医疗装备用房、储藏间、实验室、胶片室等,附设在建筑内的托儿所、幼儿园的儿童用房和儿童游乐厅等儿童活动场所、老年人照料设施,应采用耐火极限不低于2.00h的防火隔墙和1.00h的楼板与其他场所或部位分隔,墙上必须设置的门、窗应采用乙级防火门、窗)
5.4.4B当老年人照料设施中的老年人公共活动用房、康复与医疗用房设置在地下、半地下时,应设置在地下一层,每间用房的建筑面积不应大于200平米且使用人数不应大于30人。
老年人照料设施中的老年人公共活动用房、康复与医疗用房设置在地上四层及以上时,每间用房的建筑面积不应大于200平米且使用人数不应大于30人。
十、6.7.4A除本规范第6.7.3条规定的情况外,下列老年人照料设施的内外墙体和屋面保温材料应采用燃烧性能为A级的保温材料。(6.7.3建筑外墙采用保温材料与两侧墙体构成无空腔复合保温结构体时,该结构体的耐火极限应符合本规范的有关规定;当保温材料的燃烧性能为B1、B2级时,保温材料两侧的墙体应采用不燃材料且厚度均不应小于50mm。)
1.独立建造的老年人照料设施。
2.与其他建筑组合建造且老年人照料设施部分的总建筑面积大于500平米的老年人照料设施。
十一、5.5.24A三层及三层以上的总建筑面积大于3000平米(包括设置在其他建筑内三层及以上楼层)的老年人照料设施,应在二层及以上各层老年人照料设施部分的每座疏散楼梯间的相邻部位设置一间避难间;当老年人照料设施设置与疏散楼梯或安全出口直接连通的开敞式外廊、与疏散走道直接连通且符合人员避难要求的的室外平台等时,可不设置避难间。避难间内可供避难的净面积不应小于12平米,避难间可利用疏散楼梯间的前室或消防电梯的前室,其他要求应符合本规范第5.5.24条的规定。
5.5.24高层病房楼应在二层及以上的病房楼层和洁净手术部设置避难间。避难间应符合下列规定:
1.避难间服务的护理单元不应超过2个,其净面积应按每个护理单元不小于25.0㎡确定。
2.避难间兼作其他用途时,应保证人员的避难安全,且不得减少可供避难的净面积。
3.应靠近楼梯间,并应采用耐火极限不低于2.00h的防火隔墙和甲级防火门与其他部位分隔。
4.应设置消防专线电话和消防应急广播。
5.避难间的入口处应设置明显的指示标志。
6.应设置直接对外的可开启窗口或独立的机械防烟设施,外窗应采用乙级防火窗。
供失能老年人使用且层数大于2层的老年人照料设施,应按核定使用人数配备简易防毒面具。
十二、为提高老年人照料设施预防火灾的能力,要求此类场所的非消防用电负荷设置电气火灾监控系统。
十三、为使老年人照料设施中的人员能及时获知火灾信息,及早探测火情,要求在老年人照料设施中的老年人居室、公共活动用房等老年人用房中设置相应的火灾报警和警报装置,当老年人照料设施单体的总建筑面积小于500平米时,也可以采用独立式烟感火灾探测报警器。独立式烟感探测器适用于受条件限制难以按标准设置火灾自动报警系统的场所,如规模较小的建筑或既有建筑改造等。独立式烟感探测器可通过电池或者生活用电直接供电,安装使用方便,能够探测火灾时产生的烟。
十四、总建筑面积不超过1000平米及火灾危险等级不超过中危险1级的民用建筑,可以采用局部应用自动喷水灭火系统,因此,当受条件限制难以设置普通自动喷水灭火系统,又符合上述规范要求的老年人照料设施,可以采用局部应用自动喷水灭火系统。
十五、老年人照料设施设置自动喷水灭火系统,可以有效降低该类场所的火灾危害,根据现行标准《自动喷水灭火系统设计规范》GB50084,室内最大净空高度不超过8m。
十六、8.2.4消防软管卷盘和轻便消防水龙是控制建筑内固体可燃物初起火的有效器材,用水量小、配备和使用方便,适用于非专业人员使用。
十七、一类高层公共建筑和建筑高度大于32m的二类高层公共建筑、五层及以上总建筑面积大于3000平米(包括设置在其他建筑内五层及以上楼层)的老年人照料设施应设置消防电梯。
十八、除设置在仓库连廊、冷库穿堂或谷物简仓工作塔内的消防电梯外,消防电梯应设置前室,并符合下列规定:前室的使用面积不应小于6平米,前室的短边不应小于2.4m;与防烟楼梯间合用前室,其实用面积尚应符合本规定第5.5.28条和6.4.3条的规定。
5.5.28住宅单元的疏散楼梯,当分散设置确有困难且任一户门至最近疏散楼梯间入口的距离不大于10m时,可采用剪刀楼梯间,但应符合下列规定:
1. 应采用防烟楼梯间。
2.梯段之间应设置耐火极限不低于1.00h的防火隔墙。3.楼梯间的前室不宜共用;共用时,前室的使用面积不应小于6.0㎡。
4.楼梯间的前室或共用前室不宜与消防电梯的前室合用;楼梯间的共用前室与消防电梯的前室合用时,合用前室的使用面积不应小于12.0㎡,且短边不应小于2.4m。
6.4.3防烟楼梯间除应符合本规范第6.4.1条的规定外,尚应符合下列规定:
1.应设置防烟设施。
2. 前室可与消防电梯间前室合用。
3.前室的使用面积:公共建筑、高层厂房(仓库)不应小于6.0㎡;住宅建筑不应小于4.5㎡。与消防电梯间前室合用时,合用前室的使用面积:公共建筑、高层厂房(仓库)不应小于10.0㎡;住宅建筑不应小于6.0㎡。
4.疏散走道通向前室以及前室通向楼梯间的门应采用乙级防火门。
5.除住宅建筑的楼梯间前室外,防烟楼梯间和前室内的墙上不应开设除疏散门和送风口外的其他门、窗、洞口。6.楼梯间的首层可将走道和门厅等包括在楼梯间前室内形成扩大的前室,但应采用乙级防火门等与其他走道和房间分隔。
6.4.1疏散楼梯间应符合下列规定:
1.楼梯间应能天然采光和自然通风,并宜靠外墙设置。靠外墙设置时,楼梯间、前室及合用前室外墙上的窗口与两侧门、窗、洞口最近边缘的水平距离不应小于1.0m。
2.楼梯间内不应设置烧水间、可燃材料储藏室、垃圾道。
3.楼梯间内不应有影响疏散的凸出物或其他障碍物。
4.封闭楼梯间、防烟楼梯间及其前室,不应设置卷帘。
5.楼梯间内不应设置甲、乙、丙类液体管道。
6.封闭楼梯间、防烟楼梯间及其前室内禁止穿过或设置可燃气体管道。敞开楼梯间内不应设置可燃气体管道,当住宅建筑的敞开楼梯间内确需设置可燃气体管道和可燃气体计量表时,应采用金属管和设置切断气源的阀门。
十九、老年人照料设施中的老年人用房及其公共走道,均应设置火灾探测器和声警报警装置或消防广播。
二十、8.3.4除本规范另有规定和不适用水保护或灭火的场所外,老年人照料设施应设置自动灭火系统,并宜采用自动喷水灭火系统。
二十一、老年人照料设施内应设置与室内供水系统直接连接的消防软管卷盘,消防软管卷盘的设置间距不应大于30.0m。
二十二、体积大于5000立方米的老年人照料设施单多层建筑或场所应设置消火栓系统。
二十三、老年人照料设施建筑内消防应急照明和灯光疏散指示标志的备用电源的连接应符合下列规定:总建筑面积大于10000平米的公共建筑和总建筑面积大于20000平米的地下、半地下建筑,不应少于1.00h。
二十四、10.2.7老年人照料设施非消防用电负荷应设置电气火灾监控系统。
二十五、11.0.4老年人照料设施设置在木结构建筑内时,应布置在首层或二层。
二十六、10.3.2建筑内疏散照明的地面最低水平照度应符合下列规定:老年人照料设施不应低于10.0lx;老年人照料设施的楼梯间、前室或合用前室、避难走道不应低于10.0lx。
二十七、“老年人照料设施”是指现行行业标准《老年人照料设施建筑设计标准(JGJ450-2018)》中床位总数(可容纳老年人总数)大于或等于20床(人),为老年人提供集中照料服务的公共建筑,包括老年人全日照料设施和老年人日间照料设施,其他专供老年人使用的、非集中照料的设施或场所,如老年大学、老年活动中心等不属于老年人照料设施。“老年人照料设施”包括3种形式,即独立建造的、与其他建筑组合建造的和设置在其他建筑内的老年人照料设施。
5.1.1中的“独立建造的老年人照料设施”,包括与其他建筑贴邻的老年人照料设施;对于与其他建筑上下组合建造或设置在其他建筑内的老年人照料设施,其防火设计要求应根据该建筑的主要用途确定其建筑分类。其他专供老年人使用的、非集中照料的设施或场所,其防火设计要求按本规范有关公共建筑的规定确定;对于非住宿类老年人居住建筑,按本规范有关老年人照料设施的规定确定。
来源:北京市政府、北京市民政、中华人民共和国住建部,如涉侵权请联系删除
如有相关养老问题,请联系电话4008-522-808,或咨询陈老师13811375603(微信同号)。